涉外知识产权民事案件一审审限的研究

42235次 2019-01-14

  涉外知识产权侵权诉讼的审限问题,虽然讨论较少,但在实践中,往往是当事人不得不面对的问题。考虑到知识产权的期限性及市场的瞬息万变,久拖不判往往会对当事人的核心权益造成重大损害。在此种背景之下,笔者对涉外知识产权案件一审审限问题进行相关研究以供大家探讨。

  前言

  涉外知识产权侵权诉讼的审限问题,虽然讨论较少,但在实践中,往往是当事人不得不面对的问题。对于律师而言,也常常需要应对当事人的询问。随着国际间经济往来越来越频繁,国外当事人往往会在中国遭遇知识产权侵权,面临维权的问题。然而,由于法院案件量也越来越多,并且知识产权案件又存在一定的复杂性,往往导致很多案件久拖不判,致使当事人维权陷入两难的境地。考虑到知识产权的期限性及市场的瞬息万变,久拖不判往往会对当事人的核心权益造成重大损害。在此种背景之下,笔者对涉外知识产权案件一审审限问题进行相关研究以供大家探讨。

  一、立法对涉外案件审限的规定及解读

  《民事诉讼法》第一百四十九条规定,人民法院适用普通程序审理的案件,应当在立案之日起六个月内审结。有特殊情况需要延长的,由本院院长批准,可以延长六个月;还需要延长的,报请上级人民法院批准。对于涉外案件而言,《中华人民共和国民事诉讼法》第二百七十条则规定人民法院审理涉外民事案件的期间,不受本法第一百四十九条、第一百七十六条规定的限制。

  从历史来看,我国最早的《中华人民共和国民事诉讼法(试行)(1982)》并未对民事诉讼规定审限,而后《中华人民共和国民事诉讼法(1991)》首次对民事诉讼的审限做出限制,同时又为涉外案件的审限进行特殊规定。这种做法一直沿袭到了现在。至于为何对涉外案件的审限不做限制规定,相关文件进行了说明。例如,2000年12月16日,全国人大在法律问答与释义中对此进行了阐释:“由于审理涉外民事案件,在送达诉讼文书,调查取证等方面花的时间一般要比审理国内民事案件的时间长,难以依照审理国内民事案件的审限审结案件,因此,民事诉讼法规定,人民法院审理涉外民事案件的期间,不受本法有关期限规定的限制。这一规定明确了人民法院适用普通程序审理涉外民事案件,没有审限的限制。这样规定,主要是从审判实际出发,决不意味着审理涉外案件可以无期限地拖延下去。人民法院审理涉外案件时,应当依照民事诉讼法对各程序阶段规定的期间进行,尽可能使案件及早审结。”

  从此可以看出,之所以未对涉外案件明确规定审限,主要是考虑到送达诉讼文书和调查取证方面的困难,各个案件案情差别较大,统一适用同一审限不符合审判实际。并且,涉外案件仍然应当依照各程序阶段规定的期间进行。同时法院也应当尽可能使案件及早审结。因此,法院在涉外案件的审理上具有勤勉的义务,而是否满足这个义务应当综合考虑案件在送达诉讼文书和调查取证等方面的困难。

  二、司法实践中的审限

  1.整体审限

  尽管有立法机关对立法目的的解读,但是法院似乎并未重视该立法目的。比如,最高人民法院在《关于严格执行案件审理期限制度的若干规定》中仅仅规定:“审理涉外民事案件,根据民事诉讼法第250条的规定,不受上述案件审理期限的限制。

  那么涉外知识产权案件完整走完一审程序需要多长时间?笔者对此进行了实证研究。笔者在“无讼案例”上检索了北京和上海知识产权法院的裁判年份在2015、2016年、2017年 涉及美国当事人、日本当事人、法国当事人、德国当事人的一审判决书(未发现有中止审理的情形),共四十一份。

  (1)综合统计

  通过进行统计分析,其中案件平均审理期间为1.54年,最短为0.17年,最长为3年,具体如下图所示:

涉外知识产权民事案件一审审限的研究

  从上图可以看出案件的审结时间分布极不均匀,计算出来的标准差为0.73年,离散度较大,离正常数据的正态分布差距较远。可以看出两家法院审结一审案件所用的时间远远超出非涉外民事案件的审理期限,并且对于每个案件的审理进度具有很大的随意性。

  (2)按地区统计

  北京知产法院完整走完一审程序平均时间为1.69年,标准差为0.84年,具体如下图所示:

涉外知识产权民事案件一审审限的研究

  而上海知产法院完整走完一审程序平均时间为1.29年,标准差为0.42,具体如下图所示:

涉外知识产权民事案件一审审限的研究

  从上可以看出,北京知产法院所耗费时间较上海知产法院长,并且北京法院的对审理进度的控制也比上海知产法院更为随意。

  (3)按案件类型进行分析

  专利案件审理平均需要1.47年、商标及不正当竞争案件的审理需要1.67年,著作权案件(均为计算机软件)的审理需要1.43年,具体如下表和图所示:

  专利 商标及不正当竞争 著作权

  平均值 1.471.6721.43

涉外知识产权民事案件一审审限的研究

  可以看出,案件类型对审理时间的影响实际上不是太大,相对比较简单的商标及不正当竞争的案件反而用时较长。这实际上是不正常的。

  对于其中的专利、商标及不正当竞争、著作权案件的离散度进行了继续分析,具体如下表和图所示:

  专利 商标及不正当竞争 著作权

  标准差 0.660.950.24

涉外知识产权民事案件一审审限的研究

涉外知识产权民事案件一审审限的研究


  可以看出,商标案件离散度最大,法院的审理进度的控制的随意性也较大;专利案件次之,由于不同专利的技术难度不一样,随意性存在一定的合理性;著作权案件随意性较小,可能是涉及的都为软件著作权类型的缘故。

  对于具体类型的专利案件的情况,笔者也进行了分析,具体如下表和图所示,

  发明 实用新型(仅一件) 外观设计

  平均值 1.441.51.51

  标准差 0.84

  0.48

涉外知识产权民事案件一审审限的研究

  如图和表可知,三种案例的审理进度差距不大,发明专利案件甚至审理较快。可以看出,这种较长的审理时间和案件的难易程度的关系不大。当然,从离散度来看,发明案件离散度较高,外观设计较小。可见也无法排除案件的难易程度对审理时间存在的微弱影响。

  因此,基本可以得出结论,这种长的审理时间实际上是不正当的,由于没有在司法解释中强调审限的要求,涉外案件的审理成了“可以拖”的情况。在法院案件量越大,而又要求提高结案率的情况下,法官会更倾向于先处理后立案的其他(“不能拖”的类型:行政、国内民事)案件。这也极可能是北京知产法院与上海知产法院的数据存在明显区别的原因。

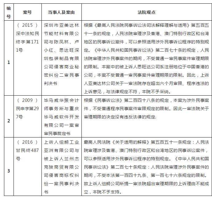
  当然也有当事人对此做法提出质疑,但我国司法实践基本上不认可这种质疑,见案例:

  编号 案号 当事人及案由 法院观点

  

  1 (2015)深中法知民终字第1711号

  深圳市亚美达林节能材料有限公司与陈凤林、卢小红、思达旺深圳包装制品有限公司侵害商业秘密纠纷二审民事判决书

  根据《最高人民法院民事诉讼法司法解释理解与适用》第五百五十一条的规定,人民法院审理涉及香港、澳门特别行政区和台湾地区的民事诉讼案件,可以参照适用涉外民事诉讼程序的特别规定。《中华人民共和国民事诉讼法》第二百七十条的规定,人民法院审理涉外民事案件的期间,不受普通一审民事案件审理期限的限制。本案中的被上诉人思旺达公司系注册地位于中国香港的公司,本案不受普通一审民事案件审理期限的限制。因此,上诉人亚美达林公司关于一审法院存在超出六个月审限、程序违法的上诉意见,与法律规定不符,本院不予采纳。

  

  2 (2009)民申字第297号

  毕马威华振会计师事务所与重庆毕马威软件开发有限公司一案审审民事裁定书根据《民事诉讼法》第二百四十八条的规定,本案为涉外民事案件,不受普通程序民事案件审限规定的限制。因此一审法院关于审理期限的决定没有违反法律的规定.

  

  3 (2016)甘民终487号

  上诉人纽朗工业亚洲有限公司与被上诉人兰州杰克骏商贸有限公司侵害商标权纠纷一案民事判决书最高人民法院《关于适用的解释》第五百五十一条规定:人民法院审理涉及香港、澳门特别行政区和台湾地区的民事诉讼案件,可以参照适用涉外民事诉讼程序的特别规定。《中华人民共和国民事诉讼法》第二百七十条规定:人民法院审理涉外民事案件的期间,不受本法第一百四十九条、第一百七十六条规定的限制。故上诉人纽朗公司所提一审法院超出审理期限的上诉理由不能成立,本院不予支持。

  因而,司法实践对涉外知识产权民事案件一审审理的态度实际上极其倾向于无审理期限的限制,而不考虑立法之目的。

  2.庭后审限

  值得注意的是,司法实践全无审限的状况一直持续到2002年1月1日《最高人民法院案件审限管理规定》(法(2001)164号)的施行。该规定第十条对于涉外案件的庭后审限作出了规定:“涉外、涉港、澳、台民事案件应当在庭审结束后三个月内结案;有特殊情况需要延长的,由院长批准”。

  为了了解实践的情况,笔者对前述案例的庭后审理期限也做了相应统计,具体如下表和图所示:

  未在三个月内结案 三个月内结案 未披露开庭日期

  案件数量25133

涉外知识产权民事案件一审审限的研究

  可以看出,大部分案件基本上不会在庭后三个月审结,但也有近三分之一会按规定期限内结案,可以看出,尽管该规定可以通过“院长批准”来规避,但是仍然对效率的提高起到了一定的作用。

  笔者按区域对上述案件进行了统计分析,具体如下表和图所示:

  未在三个月内结案 三个月内结案 未披露开庭日期

  北京知产法院案件 16100

  上海知产法院案件 933

涉外知识产权民事案件一审审限的研究

涉外知识产权民事案件一审审限的研究

  可以看出,北京和上海知产法院基本上不会在庭后三个月审结,但北京知产法院的审结率要稍高于上海知产法院。当然,由于司法实践认为审理期限不受限制,这种审结也未必是好事,反而使法官在完成前期材料的送达之后,直接拖延开庭来规避该规定的适用。

  3.管辖异议的影响排除

  由于理论上,管辖异议会对案件的审理进度产生影响。笔者对案件中管辖异议的情况进行了统计,其中有六个案例(均为上海知识产权法院裁判)存在管辖异议,案件审理平均值为1.42年,与整体数据平均值1.54年相比,可以看出管辖异议对审理进度影响不大。

  与上海知产法院的平均值1.29年相比,相差为0.13年,影响仅为一个半月。与上海知产法院不存在管辖异议的案件平均值1.20年相比,相差0.22年,影响也为两个半月。因此,管辖异议所用时间很难为这种长的审理期限推脱,更何况北京知产法院的案例中未发现有管辖异议的情况,却所用时间比上海知识产权法院更长。这同样可以说明在案件量较大的北京知产法院,由于结案率的要求、其他案件的审限控制,法官会花更多的时间和精力通过处理其他案件来满足结案率的要求。故而,法官不得不将涉外案件一拖再拖

  三、存在的问题和风险

  在涉外民事诉讼中,知识产权案件存在一定的特殊性,即知识产权的区域性。中国法院只能针对在中国的侵权行为进行维权。因此,法院处理的案件,侵权行为都发生在中国,调查取证和非涉外诉讼区别不大。同样,国外主体进行知识产权的诉讼一般具有很强的商业目的,都会委托代理机构,前述所有案例都是这种情况。因此,涉外知识产权民事诉讼基本不会存在送达诉讼文书、调查取证方面的困难。法院在实践中却基本忽略此立法目的,直接认为为涉外民事案件没有审理期限的限制。这将会有以下影响:

  (1)违反前述立法之目的,违反了《民事诉讼法》第五条规定的同等原则,即外国人、无国籍人、外国企业和组织在人民法院起诉、应诉,同中华人民共和国公民、法人和其他组织有同等的诉讼权利义务。这种因当事人的主体性质,而不是案件难易复杂程度的区别对待,很难合法和合理。这实际上侵害到了当事人的诉讼权利,使其诉讼成本加大;

  (2)这一现象也不符合WTO的司法透明原则与国民待遇原则。同时相关学者也指出,此举极易给外国法院援引对等原则实施其报复性措施提供绝佳的口实,这显然是既不经济又不体面的事情。继而会影响到我国在国际上的形象和外国投资者的信心,也对我国“走出去”的企业附加潜在风险。 在当前的贸易环境下,风险更大。

  (3)外国主体会更多考虑仲裁。在涉外民事、经济案件的仲裁中,比如根据《中国国际经济贸易仲裁委员会仲裁规则》第四十八条(一)仲裁庭应在组庭后6个月内作出裁决书。”也就是说,同一涉外民事案件提交仲裁或提交诉讼,在程序上的效果相差悬殊:一个是在可预见的,6个月内得到裁决,一个是遥遥无期的诉讼征途,也难怪外商大多要求在合同中订入仲裁条款而避免诉讼。当今对知识产权的可仲裁性进行大规模讨论正是这种病态的反应。

  因此,在当前环境之下,司法实践应当重新认识涉外民事案件的审限问题,对于一审法院是否违反审限的审查,应当按立法之目的在充分考虑是否存在送达诉讼文书的困难、调查取证方面是否与国内案件存在实质性的区别的基础上,再来判断法院是否尽到勤勉的义务、是否符合审限的要求。

  • 商标查询
  • 版权查询
上一篇: 转让商标好在哪? 下一篇: 晋华联电被控窃取商业机密一案下月开庭!晋华:将向美国法院做出无罪抗辩

知识产权公司

热门TAGS


专利办理实质审查iso认证机构商标交易广东商标菏泽商标注册哈尔滨iso三体系认证郑州专利申请 查看全部

厦门一品微客信息科技有限公司 版权所有

Copyright © 2026 www.epbiao.com 闽ICP备12024801号

免费查询商标能否注册

————零时差对接国家商标局数据库————

  • 商标名称:
  • 联系电话: